费用、时间与行程详解
随着交通网络的日益发达,越来越多的人选择乘坐汽车进行长途旅行,西安与温州两地,因其深厚的历史底蕴与独特的自然景观,吸引了众多游客往来,本文将为您详细介绍从西安到温州的汽车票价、行程时间以及相关注意事项,以便您做出明智的出行选择。
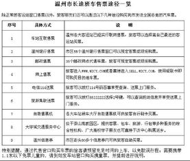
西安到温州汽车票价 从西安到温州的汽车票价因多种因素而异,包括车型、座位等级、购票时间等,普通客车的票价相对较低,而豪华大巴的票价则相对较高,提前预订通常能享受到较为优惠的价格。 2. 票价查询方式:现代互联网技术为查询汽车票价提供了极大的便利,您可以通过多种途径查询从西安到温州的汽车票价,如:

(1)在线旅行预订平台:通过携程、去哪儿、马蜂窝等旅行预订网站,您可以轻松查询到汽车票价格、发车时间等信息。 (2)电话查询:拨打当地汽车客运站的客服电话,了解相关票价信息。 (3)实地咨询:前往西安或温州的汽车客运站,现场咨询工作人员关于票价的信息。
行程时间与路线
购票与乘车注意事项
推荐行程安排

在西安与温州之间,您可以根据自己的兴趣和时间进行灵活的行程安排,您可以在西安游览兵马俑、大雁塔等著名景点,品尝当地美食;在温州则可以欣赏江心屿的美景,品尝特色小吃,以下是一份推荐行程安排:
第一天:西安出发,乘坐汽车前往温州。 第二天:游览温州江心屿,品尝当地美食。 第三天:在温州市区内游览,如温州动物园、博物馆等。 第四天:根据时间安排,可选择游览周边景点或返回西安。 第五天:返回西安,结束愉快的旅程。
从西安到温州的汽车票价因多种因素而异,您可以根据自己的需求选择合适的出行方式,在行程过程中,请注意安全、遵守规定,确保旅途愉快,希望本文能为您的西安至温州之旅提供有益的参考。 为示例性文章,实际票价、行程时间及路线可能因实际情况而有所不同,建议您在出行前通过官方渠道查询最新信息。)